编辑:百川教育 来源: 发布时间:2013-01-04 14:00:39
选择百川的五大理由:
• 签订VIP协议,面试不过全额退费
• 往届面试辅导学员申请成功率在95%以上
• 天津市唯一提供全程MBA/MPA/MEM面试辅导的培训机构
• 独家提供天津大学MBA/MPA/MEM提前面试真题
•《MBA/MPA/MEM面试指导》(机工版)副主编担任课程主讲,国内最强面试师资阵容
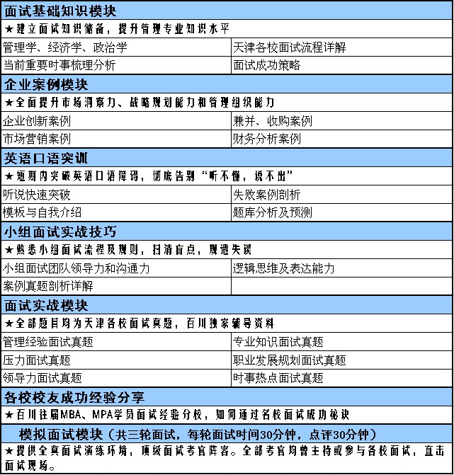
课程体系:

① 面试实战真题分析模块仅限VIP保过班。 ② 普通班模拟面试模块为2轮面试。
课程价格:
VIP小班: 3980元
(签订协议,面试不过全额退款)
普通班 : 1880元(班级内部学员1580元)
本课程VIP小班全国限招30名,普通班全国限招60名,额满即止。
本课程百川内部学员享受联报优惠价,具体详情请咨询百川教育招生老师。
本套课程针对全国各地区提供远程网络辅导,远程学员在原价格基础上减免20%学费。
课程主要师资简介:
马鹏老师 百川·社科赛斯独家名师,英语伯明翰大学硕士,美国加州州立大学访问学者,著名英语教学和语言测试专家,4-6级、考研、雅思考试资深名师,新东方学校、环球雅思优秀教师。
霍飞老师 MBA面试辅导名师,长期从事天津大学MBA面试辅导工作,天津大学MBA优秀校友,熟悉天津MBA面试规律,能够通过面试辅导迅速发现面试考生的不足和优势,使考生在面试中充分发挥出自己的实力,体现出考生的管理这素质,赢得面试,是最受学员欢迎的MBA面试老师之一。
报名咨询24小时热线:022-60909781,60909739,60871736,60871289,23040033,27824389
办公地址:天津市和平区卫津路127号财富大厦B座2楼
天津大学13年MBA面试辅导备考QQ群:197477470
凡报名参加2013年管理类联考考生或有志于申请2014年提前面试的考生均可获得百川面试辅导专家面试个性化答疑的机会。由多年来从事面试辅导的专家为考生提供各种面试信息,并为考生提供个性化的辅导和面试建议。
请广大考生提前预约,名额有限,请抓紧机会!