热点班次

当前位置:首页 > 热点班次 > 正文

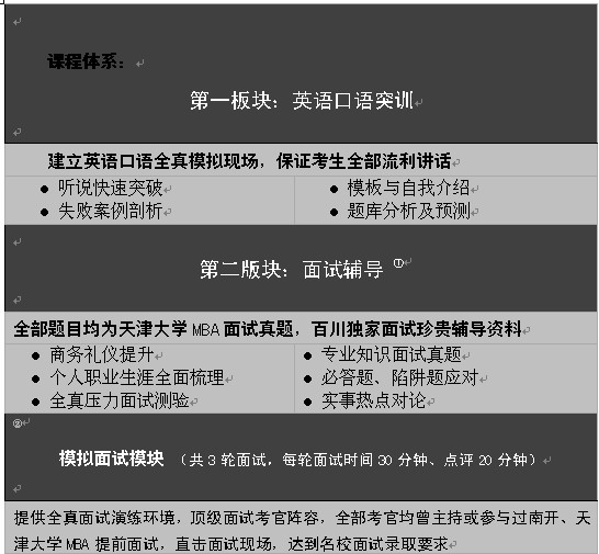
天大MBA提前面试VIP小班招生简章

编辑:百川教育  来源:  发布时间:2013-10-06 13:12:58

天津大学2014年MBA提前面试VIP小班招生简章
  
 选择百川的五大理由:




① 面试实战真题分析模块仅限VIP小班。    ② 普通班模拟面试模块为2轮面试。
 
 

1)天津大学提前面试普通班:1980

2)天津大学提前面试VIP班:3980元,不过全额退费

另有更多笔试辅导课程,随时跟班上课!  详情咨询:2304003327824389

全真模拟演练时间:108——1012
                      
分享到: