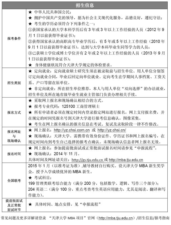
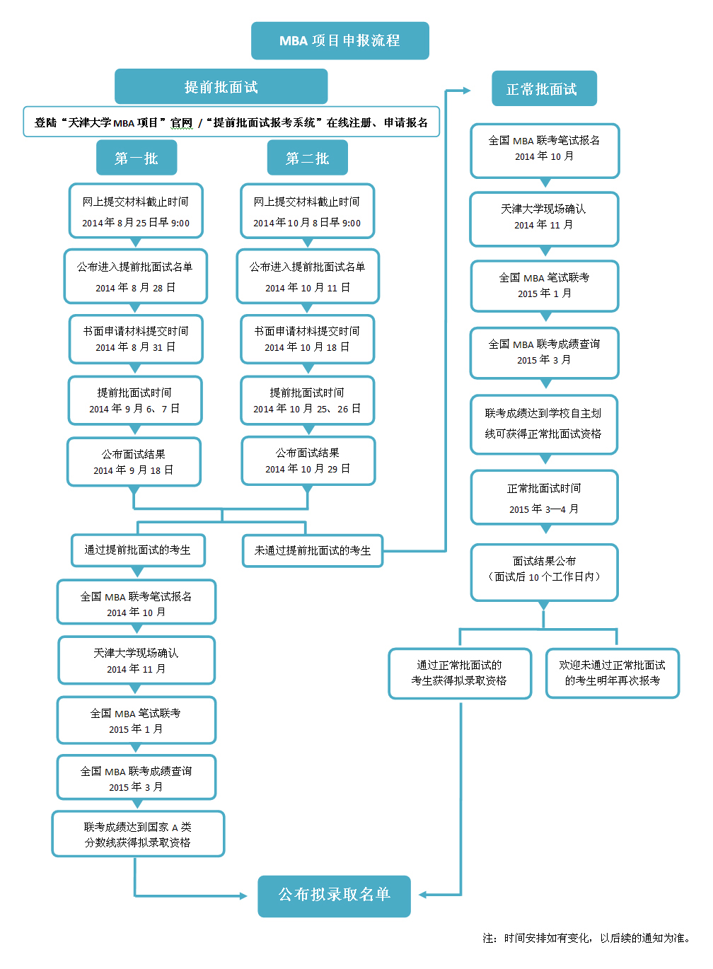
天津大学是教育部直属国家重点大学,其前身为北洋大学,始建于1895年,是中国第一所现代大学,建立之初就以美国哈佛大学为蓝本,与当时世界最先进的大学教育接轨,素以“实事求是”的校训、“严谨治学”的校风和“爱国奉献”的传统享誉海内外。1951年经国家院系调整定名为天津大学,是1959年中共中央首批确定的16所国家重点大学之一。
今天天津大学是“211工程”、“985工程”和“2011计划”首批重点建设的大学,同时也是“111计划”和“卓越大学联盟”首批成员以及“卓越工程师教育培养计划”首批重点建设的大学。管理学科是天津大学主要支撑学科之一,天津大学的管理教育始于1939 年“西北联大”时期建立的“工业管理系”,并一直与工科交相辉映而发展壮大。20世纪70年代末以系统工程研究所、管理工程系的组建为标志,管理学科得以重建。
1984 年经教育部批准天津大学成立了中国最早的管理学院之一。1991年经国务院学位委员会和教育部批准开办了MBA项目,成为国内首批培养工商管理硕士的九所试点院校之一。 天津大学管理与经济学部的前身是1984年建立的管理学院,2009年组建管理与经济学部。目前学部教职员工226名,在校生5068人,累计培养毕业生22445人。学部目前学科设置覆盖了管理学、经济学、工学(系统工程)三大门类;加入了AACSB和AMBA两个商科教育国际认证组织,并于2013年通过了AMBA五年期国际认证。学部还负责编辑出版中国管理学科顶级中文期刊《管理科学学报》和《系统工程学报》。 学部教师中有国务院学位委员会学科评议组成员1人、国家自然科学基金杰出青年基金获得者3人、中组部“千人计划”入选者1人、长江学者特聘教授1人、国家级教学名师奖获得者1人、天津市教学名师奖获得者2人、长江学者讲座教授2人、教育部新(跨)世纪优秀人才计划入选者13人、天津市“千人计划”入选者2人、教育部高校青年教师奖获得者1人、中组部首批青年拔尖人才支持计划入选者1人、中国青年科技奖获得者1人,天津青年科技奖获得者1人,教育部创新团队1个、天津市优秀教学团队1个。
着名诺贝尔经济学奖获得者赫伯特·西蒙教授曾被聘为名誉教授;原国务院国有资产监督管理委员会主任、天津大学博士生导师李荣融教授现受聘为管理与经济学
部名誉主任。此外,学部还聘请了50余名国内外名牌大学、大型企业、政府机构的着名专家、学者为客座教授和兼职教授。
【学部使命】 根植“实事求是”传统,探索经管新知,培育兼具创新能力、务实精神、道德情操的领导者。
【MBA项目使命】
致力于培养兼具系统思维能力、扎实分析能力和激情创新精神的实干型商业精英。
项目使命植根于天津大学“实事求是”校训和百年深厚文化底蕴,崇尚习学并重,以创新服务社会。MBA项目通过系统性和创新性的课程设置以及丰富的企业实践,旨在培养具有创造性思维能力、卓越的职业能力、勇于挑战现状的创新型管理人才和未来领导者。
MBA项目现有师资116人,其中学部师资98人,校内其他学院师资、海外师资和企业专家等18人;签约40家实践基地,聘请103位企业资深专家为MBA学生担任业界导师。 学部的多名教师获得“MBA杰出教授”荣誉,还担任了第三、五届全国MBA教指委委员。学部多次承办全国MBA课程师资培训等活动,在中国MBA教育发展中发挥了积极作用,并获得中国MBA联合会“十大最具办学特色商学院” 等各种荣誉。 20多年的MBA项目发展在全国和天津地区形成了广泛的社会影响,学生广泛分布于:制造业、金融业、信息传输、软件和信息技术服务业、批发和零售业、交通运输、仓储和邮政业、租赁和商务服务业、公共管理、房地产、社会保障和社会组织等行业。培养了一大批杰出校友,自身特色赢得了社会认同。截止2013年底,MBA项目累计招生4529人,获得MBA学位3453人,所培养的校友为推动社会经济创新发展做出了重要贡献。


联系方式:
天津大学管理与经济学部专业学位与高级管理培训学院MBA项目
地址:天津市南开区卫津路92号
邮编:300072
电话:(022)27402355
传真:(022)27891423
网址:http://mba.tju.edu.cn
邮箱:mba@tju.edu.cn
天津大学研究生院招生办公室
电话:(022)27404743(022)27406405
传真:(022)27406405
网址:http://gs.tju.edu.cn