一月专硕

历年真题 备考资料 本地院校

当前位置:首页 > 本地院校 > 正文

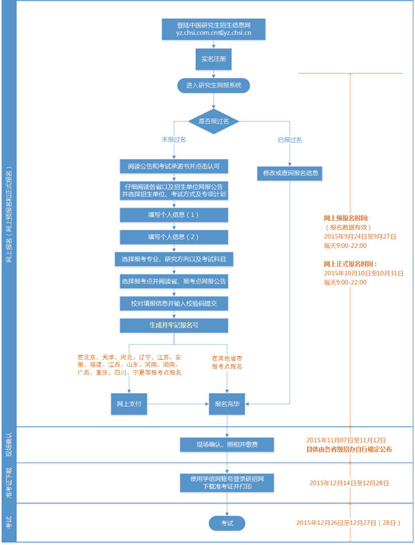
2015年全国硕士研究生招生考试网上报名时间及流程

编辑:百川教育  来源:  发布时间:2015-10-09 09:08:51

        报考16年研究生的同学注意啦,2015年全国硕士研究生招生考试网上报名即将开始。时间为2015年10月10日-31日。同学们千万留意,不要错过报名时间哦。为了避免在报考过程中出现问题,请同学们一定提前了解报名流程。

注: 
⑴ 建议教育网用户登录http://yz.chsi.cn,公网用户登录http://yz.chsi.com.cn,访问速度会有差异;
⑵ 免费注册,请牢记注册的用户名和密码。每个注册帐户可提交多条网上报名数据,无需重复注册。注册用户直接与报名号对应,是查询报名号的唯一方法,在后期的信息查询、准考证下载和调剂系统中继续使用;
⑶ 请不要开启有网页拦截功能的软件;招生单位、考试方式、报考点等要慎重选择,一旦生成报名号后则不可以修改;如确实需要修改,请添加新的报考信息,原有报考信息所对应的报名号现场不确认则自动作废;
⑷ 填报信息时,请认真阅读报名页面的提示信息,准确填报,带*的文本框为必填内容,身份证等使用半角英文输入法输入;
⑸ 填报信息时,请认真阅读报名页面的提示信息,父母信息和学习经历均至少要填写一项;
⑹ 报考专业名称前面有“(专业学位)”字样的为专业学位的专业,其他为学术型专业;
⑺ 报名过程中,请认真阅读各省市招办、招生单位和报考点发布的网报公告,由于违反公告造成无效报名考生自行负责;
⑻ 牢记网报系统生成的报名号,报名号是考生在报考点现场确认和照相的重要信息,如遗失,可凭考生注册的用户名和密码进入网报系统查询;
⑼ 在北京、天津、河北、辽宁、江苏、安徽、福建、江西、山东、河南、湖南、广西、重庆、四川、宁夏报考点报考的考生,需要网上支付报名费;
⑽ 修改或查询自己的报名信息,其中招生单位、考试方式及报考点等信息是不可修改的内容;请在网报结束前登录确认所填信息,建议将所有信息保存;在北京、天津、河北、辽宁、江苏、安徽、福建、江西、山东、河南、湖南、广西、重庆、四川、宁夏报考点报考的考生请检查网上支付是否成功(银行卡扣费即为成功支付);
⑾ 预报名期间的报名信息是有效数据,不需要重复填报。

分享到: