招生简章

当前位置:首页 > 招生简章 > 正文

南开大学2016年工商管理硕士研究生(MBA)招生信息

编辑:百川教育  来源:  发布时间:2015-07-27 14:06:47

作为全国MBA教育最早的九所试点校院校之一和协调组组长校,南开大学在MBA教育管理与创新方面一直走在全国的前列,堪称中国MBA教育的先行者、创新者和引领者。

南开大学MBA项目依托南开大学强大的师资队伍、扎实的前沿研究、丰厚的人文底蕴,以探索、发展和完善适合于中国国情的先进教学模式为方向,围绕“科研与教学良性互动、科学分析和实践导向并重、学员参与并自主管理、创新与国际化”等构建培养特色,致力于培养具有深厚人文素养和全球视野的“LEADER”型商界管理精英。

2013年,全面实施了AACSB、AMBA国际认证标准的“升级版”MBA,推行以提高实践能力为突破口的MBA教学改革,在“招生—课程设计与开发—教学过程—论文指导—职业辅导—职业生涯发展”的全过程中贯彻实践教学的理念。本着整合性、国际化原则,创立了“多层次、整合性课程体系”,实施了包括“定制化培养”、“双师教学”、“管理模拟实战”、“企业家大讲堂”、“海外移动课堂”、“学员终身学习平台”等突破传统的教学新模式。通过新颖有效的教学方案、灵活而有吸引力的授课模式和务实深入的国际合作项目,让学员能够深入了解国内外企业管理中的实际案例和操作经验,强化实践能力、提升职业素养和拓宽国际视野。

自1999年南开大学MBA中心成立以来,历年MBA报名人数累计达29,000余人,迄今累计毕业MBA学员6,081人。毕业生遍布海内外,他们大多活跃在各行业的中高层管理岗位上,为我国经济改革和发展做出了卓越贡献,取得了社会各界认可的突出业绩,形成了资源强大的校友网络平台。

 

一、报名条件

1.中华人民共和国公民。

2.拥护中国共产党的领导,愿为社会主义现代化建设服务,品德良好,遵纪守法。 

3.大学本科毕业后有3年或3年以上工作经验的人员(2013年9月1日前获得毕业证书);获得国家承认的高职高专学历毕业后,有5年或5年以上工作经验,达到与大学本科毕业生同等学力的人员(2011年9月1日前获得毕业证书);已获硕士学位或博士学位并有2年或2年以上工作经验的人员(2014年9月1日前获得学位证书)。

4.身体健康状况符合国家和招生单位规定的体检要求。

 

二、招生政策

分为两个项目:MBA项目(在职)和国际MBA项目(全日制)。各自的招生政策具体如下:

(一)MBA项目(在职)

1.MBA项目(在职)的申请和面试

(1)申请人在开始申请前应仔细核对本人是否符合报名条件(见上述“一、报名条件”),不符合报名条件的申请不予受理。

(2)所有MBA项目(在职)的申请人都要参加南开大学组织的提前面试。

(3)申请及面试流程:申请人在南开大学MBA中心网站(www.nankaimba.org)的“MBA考生综合服务管理系统”注册申请成功后,在线填写和提交申请材料,南开大学MBA中心将组织评审专家匿名评审申请材料,择优给予申请人面试资格。获得面试资格的申请人,按照规定时间提交书面申请材料后,参加南开大学MBA中心组织的面试,面试后,获得A条件录取资格或B条件录取资格的申请人参加全国MBA联考。

(4)申请人同一年度只能参加一次MBA项目(在职)的申请和面试;同一年度不允许重复申请、重复面试,但不影响次年度的申请和面试。

(5)已获得面试资格的申请人,满足下列条件的可以申请不定期特别面试(注:不定期特别面试采用面谈、视频电话约谈等形式;考试时间为提交推荐信时或双方商定时间举行。)。获得不定期特别面试资格的申请人直接取得A条件录取资格。具体条件如下: 

a.提交中国500强企业董事长(或总经理)亲笔推荐信的申请人具备申请不定期特别面试条件;

注:中国500强企业名单以中国企业联合会发布的2013年中国企业500强名单为准。

b. 提交世界500强企业中国区CEO及以上级别的亲笔推荐信的申请人具备申请不定期特别面试条件;

注:世界500强企业名单以«财富»杂志发布的2014年世界500强企业排行榜为准。

c.自主创业的申请人提交过去连续三年企业年度营业额达到人民币2000万元以上的业绩证明。

注:提交的业绩证明材料至少包括但不限于:营业执照、出资证明、过去连续三年的年检报告书和年度审计报告。

2. MBA项目(在职)的考试和录取

(1)获得A条件录取资格的申请人参加2015年12月份在南开大学考点举行的全国MBA联考,且联考成绩达到国家A类分数线,并提交南开大学要求的政治论文,经审查合格后,由招生委员会审核通过后,获得拟录取资格。

(2)获得B条件录取资格的申请人参加2015年12月份在南开大学考点举行的全国MBA联考,且联考成绩达到南开大学自主制定的分数线,提交南开大学要求的政治论文,经审查合格后,由招生委员会审核通过后,获得拟录取资格。

(二)国际MBA项目(全日制)

1.国际MBA项目(全日制)的申请和面试 

(1)申请人在开始申请前应仔细核对本人是否符合报名条件(见上述“一、报名条件”),不符合报名条件的申请不予受理。

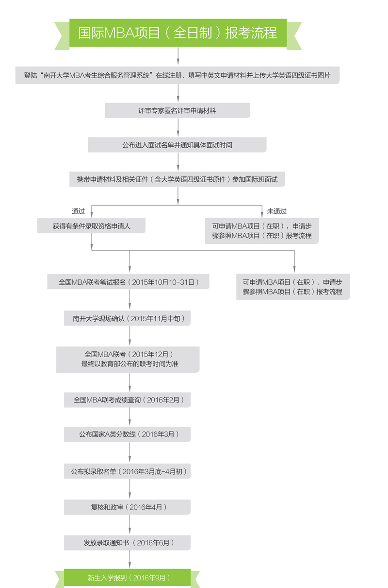
(2)申请及面试流程:国际MBA项目(全日制)采用不定期面试形式。申请人在南开大学MBA中心网站(www.nankaimba.org)的“MBA考生综合服务管理系统”注册申请成功后,在线填写和提交中英文申请材料,南开大学MBA中心将组织评审专家匿名评审申请材料,并在15个工作日内通知申请人评审结果。获得面试资格的申请人,按照要求携带中英文书面申请材料在规定时间到南开大学MBA中心参加国际MBA项目(全日制)面试,面试后,获得有条件录取资格的申请人参加全国MBA联考。

(3)申请人须取得大学英语四级及格成绩并在“MBA考生综合服务管理系统”中上传大学英语四级证书图片,并需提交正本核查。没有取得大学英语四级及格成绩的申请人原则上不能申请国际MBA(全日制)面试。

注:对于未参加过大学英语四级考试的申请人,需提供证明达到大学英语四级水平的相关英语考试证书。比如:托福成绩、雅思成绩、专业英语四级(或八级)、GRE成绩、GMAT成绩等, 提交后,由MBA中心审核是否具备进入面试的资格。

(4)申请国际MBA项目(全日制)不影响对MBA项目(在职)的申请。申请人可以分别申请并参加国际MBA项目(全日制)和MBA项目(在职)的面试。

(5)国际MBA项目(全日制)在线提交申请材料截止时间为2015年11月16日上午10:00前。

2. 国际MBA项目(全日制)的考试和录取

(1)获得国际MBA项目(全日制)有条件录取资格的申请人参加2015年12月份在南开大学考点举行的全国MBA联考。

(2)取得有条件录取资格的国际MBA项目(全日制)的申请人当年联考成绩达到国家A类分数线,并提交南开大学要求的政治论文,经审查合格后,由招生委员会审核通过后,获得拟录取资格。

 

三、全国MBA联考

1. 全国MBA联考科目与形式:英语二,管理类联考综合能力;全国统一考试,笔试。

2. 全国MBA联考时间与地点:2015年12月(最终以教育部公布的联考时间为准);南开大学。

 

四、强化训练

对于面试后已获得有条件录取资格,且确认报考南开大学MBA的考生,南开大学MBA中心将在全国MBA联考报名现场确认结束后,安排免费强化课程及其他相关活动,为考生顺利通过联考给予帮助。具体课程及活动时间安排请留意南开大学MBA中心后续发布的通知。

 

五、研究方向

1.组织与战略管理  2. 财务金融  3. 营销管理  4. 人力资源管理

5. 创新与创业管理   6. 公司治理  7. 项目管理  8. 国际经营管理  9.运营管理

 

六、计划招生名额   

总额360人(不含留学生)。其中,

1.MBA项目(在职):计划招生名额330-350名,以实际录取人数为准。

2.国际MBA项目(全日制):计划招生名额30-50名(含留学生),以实际录取人数为准。

 

七、报考流程

2016年南开大学MBA报考流程:

MBA项目(在职)报考流程

 

国际MBA项目(全日制)报考流程:


 

八、全国MBA联考报名

所有南开大学MBA的申请人均需参加全国MBA联考的报名。全国MBA联考网上报名的时间一般为每年的10月10日—30日左右(届时以教育部和我校研究生院的通知为准),具体报名和查询请登录中国高等教育学生信息网http://www.chsi.com.cn。全国MBA联考现场确认的时间一般为每年的11月10日—14日左右(届时以我校研究生院的通知为准),申请人需到我校进行现场确认。

          

九、录取类别

录取类别为非定向培养(全日制的外地生源如提出申请,户口和档案可转入南开大学,培养费由本人负担,毕业后按我校有关规定择业)。

 

十、学习方式

1. MBA项目(在职)

学习方式分为两种:

(1)在职学习:

 学制为两年半,上课时间为平日的晚上和周六白天,上课地点为南开大学商学院大楼。

(2)集中授课学习:

 本部班:学制为两年半,上课时间为每周六日全天,上课地点为南开大学商学院大楼。

 滨海班:学制为两年半,上课时间为每周六日全天,上课地点为天津市滨海新区泰达开发区。

 注:本部班仅限非天津地区学员报名。

2. 国际MBA项目(全日制)

学习方式:

全日制学习:学制为两年,上课时间一般为平日的白天,上课地点为南开大学商学院大楼。

 

十一、学位授予

学员在规定年限之内(最长五年),修完规定的课程,成绩合格,修满学分,完成硕士毕业论文并通过南开大学组织的答辩,经校学位委员会审核批准后,授予国家颁发的南开大学硕士研究生毕业证书和学位证书。

 

十二、奖励条件

1. 所有取得A或B条件录取资格的报考南开MBA的考生,MBA联考成绩排名前20名且总成绩200分以上的考生,每人奖励3万元奖学金。

2. 国际MBA项目(全日制)的学生在毕业前取得GMAT成绩在700分以上的考生,每人奖励1万元奖学金。

3. 获得A条件录取资格且面试排名前20名的申请人,如当年联考未达国家A类分数线,南开大学MBA中心将保留其有条件录取资格至第二年。

 

十三、学费

2016年MBA(在职)学费标准:10.8万元

2016年国际MBA(全日制)学费标准:8.64万元

注:两年学制可分两学年缴纳;两年半学制可分三学年缴纳。  

    

十四、联系方式 

咨询电话:022-23501128, 23509396;

咨询网址:http://www.nankaimba.org

联系地址:天津市南开区白堤路南开大学商学院B区601室

邮政编码:300071         

                         精英团队 精品教育 商界领袖从这里开始……

 南开大学MBA中心

                                                                       2015年6月

分享到: