一月专硕

历年真题 备考资料 本地院校

当前位置:首页 > 备考资料 > 正文

2016备考管理类联考综合能力全规划

编辑:百川教育  来源:  发布时间:2016-05-19 10:35:30

  2016考研的学生已着手开始寒假复习,下面中国教育在线为考生们准备了管理类、经济联考综合能力测试中文写作的全程复习规划,同学们可以结合自己的知识结构或掌握程度完善个人计划。
  本复习规划适用于参加以下两类硕士研究生入学考试的考生复习备考:
  管理类专业硕士,包括7个专业:1. 会计硕士2.图书情报硕士3.工商管理硕士4.公共管理硕士5.旅游管理硕士6.工程管理硕士7.审计硕士;经济类专业硕士,包括6个专业:1.金融硕士2.应用统计硕士3.税务硕士4.国际商务硕士5.保险硕士6.资产评估硕士。
  管理类、经济类联考综合能力测试中,失分最严重的模块,当属中文写作。究其原因,可以归结为三个:
  原因一:轻视
  这是第一年开始备考的考生最容易犯的错误。“不就是作文嘛,都写了多少年了,不用怎么复习的~”这种心态,真心地会害死一大批萌宝宝的,因为直到快考试了,他们才会发现:真心的写不出来一篇文章,好折磨人呐!
  原因二:跑题
  这是没认真研究大纲的同学最容易犯的错误。“作文嘛,考前写过几篇了,手还热着就进考场了。”看看评分标准…,“我的天呐,一点儿没对上!?”论证有效性分析写成了驳论文,论说文写跑题了,一句话:废了!
  原因三:速度
  而更多的考生是,则是出现了更致命的错误:没时间写!在一定程度上,管理类、经济类中文写作是速度写作测试,须要考生在55分钟左右完成两篇文章。论证有效性分析,25分钟,600字左右;论说文,30分钟,管综700字左右,经综600字左右。由于平时缺乏专项训练,以致于在考场上根本无法在规划时间完成两篇文章,甚至第一篇都不能有效完成。
  为此,中国教育在线为2016年备考管理类、经济类专业硕士的考生做一个中文写作全年复习规划。
  首先,各位考生应该重视中文写作。
  如何才能使自己真正的重视起来呢?不妨拿套真题来试试自己的水平,建议大家做一做2013~2015年的真题。时间可以规定在90分钟,然后按自己的理解,写两篇文章。之后,再对照网上给出的评分标准,给自己打个分。相信做完测试,大家都就了解我前面分析的失分原因了。
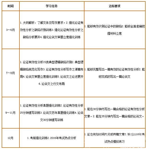
  其次,各位考生要做个复习进度表。
  一般来说,中文写作可以从3月份开始,但尽量不晚于6月。下面以3月为起点,做一个复习进度表,供大家参考:


分享到: