设为首页
收藏本站
旧版回顾
联系我们
学员中心
网络课堂
提前面试
课程安排
百川MPAcc
名师团队
招生简章
资讯中心
百川简介
网站首页
一月专硕
历年真题
备考资料
本地院校
当前位置:
首页
>
本地院校
> 正文
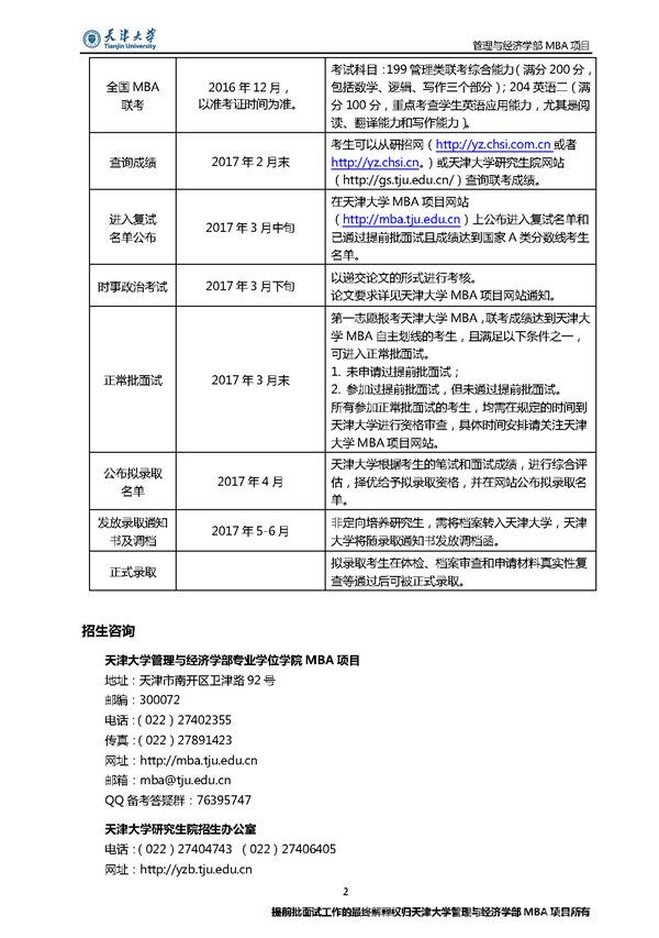
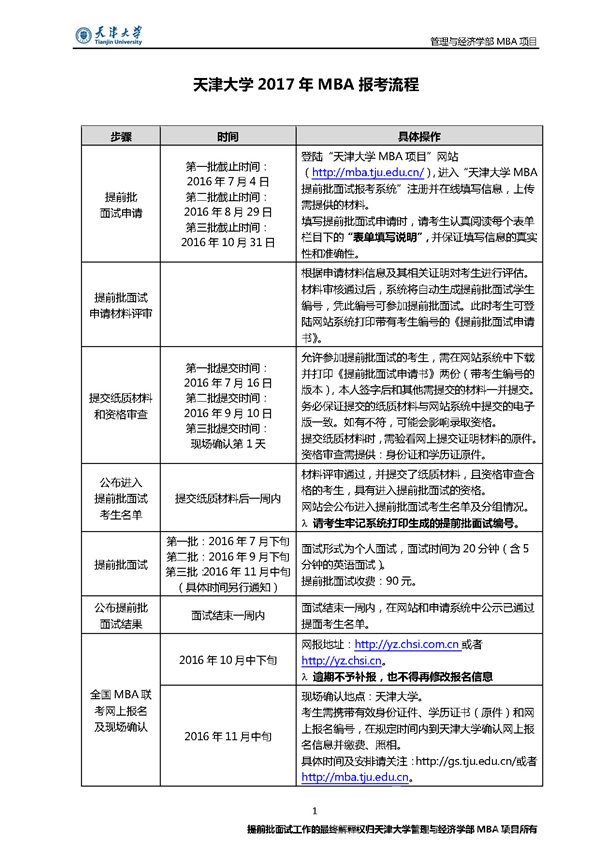
天津大学2017年MBA报考流程
编辑:百川教育 来源: 发布时间:2016-06-19 11:45:56
关键词:天津大学2017MBA报考流程;天津大学17年MBA提面流程
分享到:
上一篇:2017年天津大学MBA招生说明会通知
下一篇:中国人民大学商学院MBA2017年第二场招生说明会
相关文章
·天津工业大学MBA协同创新育人 ...
·南大创业(济南)研究中心举行揭...
·南开商学院张金成先生——南开大...
·2020南开大学商学院MBA招生说明会
·天津大学2020年MBA招生说明会
·南开MPA:李强教授当选天津市心...
·【南开大学MPA讲座预告】社会科...
·【南开大学MPA讲座预告】吴忠民:...
热点资讯
更多>>
原来MBA备考复习也存在误区!企...
MBA备考:必须要抓紧的这几个方面!
学信网线上复试系统开通!附详细...
南开大学2020年专业学位硕士研究...
天津财经大学2020年MBA复试的几点提示
MBA全日制研究生还是非全日制研...
复试不得使用美颜及滤镜?网络复...
天津大学2020年工商管理硕士(MB...
天津大学2020工商管理硕士(MBA...
天津财经大学2020年硕士研究生招...
提前面试
更多>>
MBA复试课堂:这些考研复试高频...
MBA面试必备经典问答(一)
MBA复试中遇到"小组面试",如何...
MBA考试快讯:MBA提前面试流程
MBA英语提前面试系列之口语(下)
MBA英语提前面试系列之口语
MBA面试:MBA提面英文自我介绍范文
MBA提前面试 | 提交了申请,面...
南开大学商学院2019年非全日制工...
如果你不懂MBA提前面试,至少知...
招生简章
更多>>
天津理工大学2020年MBA硕士研究...
2020河北工业大学工商管理硕士MB...
2020中国人民大学工商管理硕士(...
天津大学2020年会计硕士(MPAcc...
天津大学2020双证非全高级工商管...
天津大学2020年双证非全日制公共...
天津大学2020年工商管理硕士(MB...
天津师范大学2019MBA项目招生简章
2019年天津财经大学2019年MBA双...
2019年入学清华大学经济管理学院...