2016年管理类联考已于2015年12月26日结束,百川教育老师第一时间为各位考生解析 联考真题,同时也将为广大考生详细介绍关于"成绩公布时间"“考研国家线”,“国家线公布时间”,“国家线变化趋势”,“联考调剂”等几类考生比较关心的事项。
  • 成绩公布时间

  • 考研国家线

  • 国家线公布时间

  • 国家线变化趋势

  • 联考调剂

2016成绩公布及国家线预测

根据往年MBA成绩查询时间预计,2016年MBA成绩查询于2016年2月中下旬开始。根据安排,今年全国硕士研究生招生考试的评卷工作将从1月初开始,2月中下旬有招生单位通知考生成绩,复试工作将在4月进行,录取工作预计在5月底完成。为帮助考生尽快了解院校信息,百川教育为您统计出近年MBA成绩查询时间和国家线公布时间。想要早点知道自己成绩的考生,关注百川教育,锁定百川教育(http://www.100chuan.cn/),名师解析,在线估分,专业权威!

年份 考试时间 春节时间 距离考试天数 分数公布时间 距离春节时间 距离考试时间 国家线公布时间 距离考试天数距离 分数公布时间 可能性排名
2012级 2012/1/7 1月25日 18 3月1日 春节后35天 60 2012/3/30周五 83 23  
2013级 2013/1/5 2月10日 36 3月6日 春节后25天 65 2013/3/26周二 81 16  
2014级 2014/1/4 1月31日 27 2月22日 春节后22天 59 2014/3/18周二 74 15  
2015级 2014/12/26 2月19日 55 2月12日 春节前7天 48 2015/3/10周二 75 27  
2016级 2015/12/26 2月8日 44 2月28日 春节后20天 65 2016/3/11周五 76 11  
备注:黄色部分为预测日期

你是否达到联考国家分数线?

为了更好的服务于广大考生, 百川教育受多所名校商学院的委托在全国组织MBA调剂考生,按报名先后顺序择优录取,名额有限,先报先得!报满为止。

  • 姓名:
  • 手机:
  • 估分分数:

2016MBA复试攻略

2016年管理类联考刚刚谢幕不久,考完之后放松的心情告一段落,新的话题已经按捺不住寂寞,来撩拨众考生的心弦了,那就是让人两眼一抹黑的:MBA复试。我们可以预测的是,即使分数线不一定会定很高,学校也许会选择把线压到相对低一点,让更多的考生进入到复试环节,再根据考生背景、面试表现来选择他们所需要的人。


百川教育提醒大家一定要从初试顺利的喜悦中及时脱离出来,因为复试才是重头戏。要知道,随着提前面试的风靡,院校招生名额已经严重向提前面试倾斜,据不完全统计,提前面试已经平均占据了总名额的70%以上!因此,复试的名额之少就可想而知了。

复试概述

MBA复试由三大组成部分构成:政治理论考试、英语听力和口语测试、综合素质面试。

  • 简历准备
  • 个人面试
  • 小组面试
  • 英语面试
  • 政治笔试
  • MBA院校在面试的时候都会要求考生提供一份简历,即便没有这个要求,准备一份简历可以使你更加了解自己,从而更清楚下一步该如何走,使自己在两年后再度回到人才市场上的时候更具实力。

    简历的核心技巧是要有针对性。有针对性具有两层含义:一方面,简历的内容一定要针对你自己,写出自己的特点、特长和特别经历;另一方面,简历一定要针对你未来的职业选择,切忌千篇一律。

  • 全面考核各种能力,但行为型问题主要考核行为技能,即分析思考、解决问题、团队领导、创造力和沟通能力等综合而成的行为技能。

    管理就是决策,决策贯穿管理的整个过程,可以说形成一个好的决策习惯(或说模型),对面试得高分很有帮助。决策能力主要表现为正确决策程序的体现,决策标准与目标的相关性和评价各种方案的客观性。

    有效组织材料和内容形成方案的能力,有效组织回答问题的结构模式,如"抽象-具体-概括 "的组织回答问题的模式。

    答案与问题的逻辑联系,事例与说明观点的逻辑关系。

    在越来越重视职业道德的今天,在商业道德方面,每个人都不应该有半点含糊。

    如何客观认识及处理自己和合作者的关系。

  • 时间:15-20分钟,程序大致如下

    第一步,小组成员一起阅读案例,并进行简单交流,确定Leader和简要分工;

    第二步,面对考官,简要复述案例;

    第三步,小组轮流发言;

    第四步,考官提问,小组回答;

    第五步,总结

    就是以小组为单位讨论实际的商业问题。案例分析可以很好地测试面试者的分析能力、推理能力、自信心、商业知识以及沟通能力。
    是以小组为单位共同解决一个虚拟的难题。如:北京现在有多少个汽车轮胎?这类题的特点是极具挑战性,需要组员密切配合和高度的精力集中。
    是以小组为单位共同解决一个虚拟的难题。如:北京现在有多少个汽车轮胎?这类题的特点是极具挑战性,需要组员密切配合和高度的精力集中。
  • MBA入学考试的英语听力和口语的测试相对是比较简单的。

    (1)听力和口语分开进行考试。大部分院校将会采取这种方式。
    (2)听力、口语放在一起考试。
    (3)听力考试采取笔试方式,口语考试放在面试中或者基本不作要求。

    综合素质面试是MBA复试录取阶段必不可少的程序,所有院校都要进行面试。相对于求职面试而言,MBA入学面试方式比较固定。所有MBA院校综合素质面试的大体上由以下四个部分组成:自我介绍、个人面试、小组面试、英语口语。

  • 从政治在MBA联考中的实际情况来看,各个院校很少把政治科目当作录取学员的一个参考指标,绝大部分学员都能拿到政治考试的及格分。

    由各院校单独命题,不计入总分,但必须及格。

    笔试。学校事先指定复习的范围和试题的类型,在复试中对政治理论进行笔试。

2016MBA调剂攻略

教育部规定

考生如果符合复试条件而不能在第一志愿院校参加复试的考生档案应送至第二志愿院校或在省自治区、直辖市内调剂。在招
生工作中,由于招生计划的限制,有些考生虽然达到分数线, 但并不能被安排复试或复试后并不能被录取。
对这些考生,招生单位将负责把其全部材料及时转至第二志愿单位,这个过程即称为考研调剂。
只有参加全国统考并上了国家线的考生,才有调剂的机会。

第一步:公布成绩,预备调剂

时间:2016年2月底
重点:学生获知自己的考试成绩后,可以参考历年的分数线和各院校的录取分数,判断自己是否需要进行调剂。

2016全国院校调剂信息

第二步:寻找调剂院校,参加调剂预面试

时间:2016年3月份
重点:该环节是调剂过程中的重中之重,百分之八十的学生会在这个阶段锁定自己的调剂院校,院校也将会在这个阶段基本完成自己的调剂名额。接收调剂的院校在此阶段会组织调剂预面试,面试则成为调剂考生顺利调剂的关键。

MBA高校调剂招生简章

  • 首都经济贸易大学MBA调剂
  • 新华都商学院MBA调剂
  • 中国政法大学MBA调剂
  • 中国社科院研究生MBA调剂
  • 天津师范大学MBA调剂
  • 天津科技大学MBA调剂
  • 天津工业大学MBA调剂
  • 天津商业大学MBA调剂
  • 面试前的基本流程:

    1、通知面试规则及政治考试范围

    2、面试登记分组,(出分后两周左右)

    3、进入面试考场,参加面试。

    4、公布面试合格初步名单,核对考生档案(1周左右)

    5、体检后确定最终名单(1个月左右)

    面试形式:

    1、个人面试内容

    2、集体面试内容

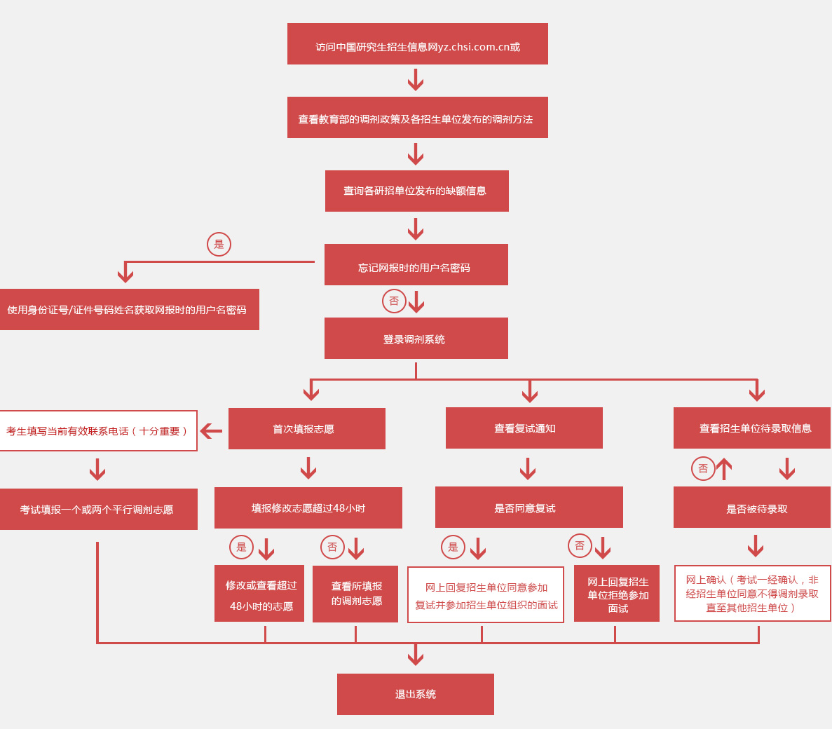
第三步:填报调剂志愿

时间:2016年4月份
重点:该阶段,考生要在研招网上填报调剂志愿,每个学生可填报2个志愿,每个志愿均可在48小时候修改.但因院校调剂名额优先,切勿犹豫不定.当学校发预录取通知后,要尽快确认.

MBA分数线公布后,调剂系统将会开通,一般是在4月初。考生可登陆"中国研究生招生信息网",填报调剂志愿。MBA调剂时期,考生可选择两个调剂志愿。如考生需要修改调剂志愿,可在志愿填报48小时后,修改调剂志愿。

MBA院校在系统中,查看调剂学生的志愿,对符合MBA项目录取要求的考生发放复试通知。 一、 已进行提前复试的考生,收到学校的复试通知后,直接对复试通知进行确认,无需再进行复试。 二、 未进行预复试的MBA考生,收到学校的复试通知后,在对复试通知进行确认后,要按照学校公布的信息进行复试。

通过调剂预复试、正常批复试的考生,会在系统中收到院校发出的预录取的通知。

考生如确定调剂到该院校,需要对院校发出的预录取通知进行确认。确认后整个调剂工作完成,考生将不能修改调剂志愿。

全国硕士生招生调剂服务系统流程图

百川教育MBA全国调剂中心

申请条件:参加2015年12月26日全国管理类联考的考生

天津海纳百川教育信息咨询有限公司成立于2003年,由2004级南开大学MBA赵新、王金门始创,同时也是天津成立最早的MBA、MPAcc等专硕培训机构。

天津百川教育以管理类专业硕士考前、周边服务为主营业务。提供MBA、MPA、MEM、MTA、MPAcc、MLIS、英语二、同等学力申硕等项目的考前辅导、调剂、SMBA等服务。 2007年,天津百川教育组建“百川MBA/在职研考试研究中心”,中心汇集了长期为天津百川教育授课的来自北京大学、清华大学、中国人民大学、南开大学、天津大学、复旦大学、同济大学等各个领域专家,是迄今为止国内师资力量最强大、最具权威性、最具影响力的MBA/在职研考试研究机构。